Министерство Юстиции Российской Федерации версия для слабовидящих
ПРИКАЗ Минюста РФ от 29.11.2011 N 411
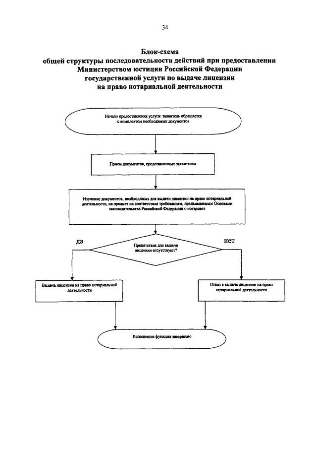
"ОБ УТВЕРЖДЕНИИ АДМИНИСТРАТИВНОГО РЕГЛАМЕНТА МИНИСТЕРСТВА ЮСТИЦИИ РОССИЙСКОЙ ФЕДЕРАЦИИ ПО ПРЕДОСТАВЛЕНИЮ ГОСУДАРСТВЕННОЙ УСЛУГИ ПО ВЫДАЧЕ ЛИЦЕНЗИИ НА ПРАВО НОТАРИАЛЬНОЙ ДЕЯТЕЛЬНОСТИ"
((Зарегистрировано в Минюсте РФ 15.12.2011 N 22628)
Показывать страниц:
Для качественной печати: PDF-файл документа (2 Мб)
Страница 36 из 42