Министерство Юстиции Российской Федерации версия для слабовидящих
ПРИКАЗ Минюста РФ от 31.07.2012 N 147
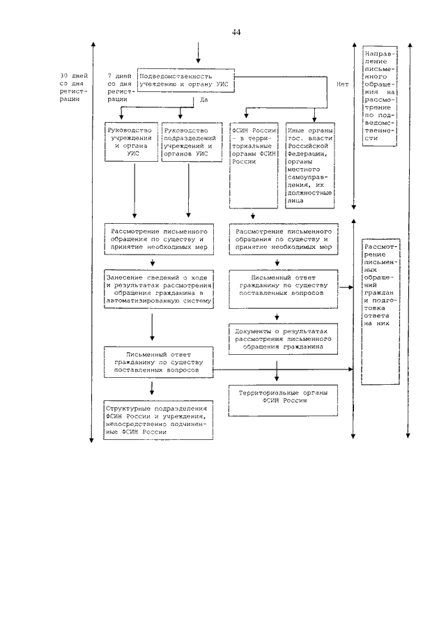
"ОБ УТВЕРЖДЕНИИ АДМИНИСТРАТИВНОГО РЕГЛАМЕНТА ФЕДЕРАЛЬНОЙ СЛУЖБЫ ИСПОЛНЕНИЯ НАКАЗАНИЙ ПО ПРЕДОСТАВЛЕНИЮ ГОСУДАРСТВЕННОЙ УСЛУГИ ПО ОРГАНИЗАЦИИ ПРИЕМА ГРАЖДАН, ОБЕСПЕЧЕНИЮ СВОЕВРЕМЕННОГО И В ПОЛНОМ ОБЪЕМЕ РАССМОТРЕНИЯ ИХ УСТНЫХ И ПИСЬМЕННЫХ ОБРАЩЕНИЙ ПО ВОПРОСАМ, КАСАЮЩИМСЯ ДЕЯТЕЛЬНОСТИ УГОЛОВНО - ИСПОЛНИТЕЛЬНОЙ СИСТЕМЫ, ПРИНЯТИЮ ПО НИМ СООТВЕТСТВУЮЩИХ РЕШЕНИЙ И НАПРАВЛЕНИЮ ОТВЕТОВ В УСТАНОВЛЕННЫЙ ЗАКОНОДАТЕЛЬСТВОМ РОССИЙСКОЙ ФЕДЕРАЦИИ СРОК"
(Зарегистрировано в Минюсте РФ 26.09.2012 N 25536)
Показывать страниц:
Для качественной печати: PDF-файл документа (3 Мб)
Страница 45 из 50